目 录
(一)发展背景
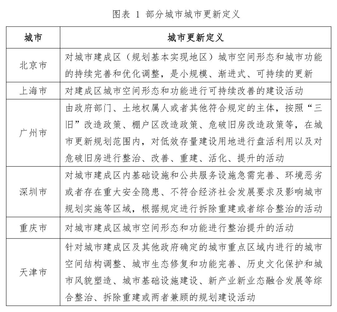
(二)城市更新定义

(三)城市更新范围、实施方式和内容

(四)城市更新流程


(一)政府投资

2018年10月,为解决香林寺沟、黑臭河周边棚户区集中连片配套设施不全及交通拥堵等问题,改善环境面貌,南京市玄武区正式启动香林寺沟片区环境综合整治工程。项目包含河道景观工程、游园绿地工程、建筑立面出新、街巷整治工程等。 项目由玄武区建设房产和交通局负责实施,涉及征收非营业用房1300平方米、营业用房2300平方米。新增绿道200米,新建绿化景观,道路硬质铺装改造2.5千米。项目总投资4.1亿元,全部来源于财政资金。截至2021年2月,项目拆迁和立面整治已基本完成。

2020年9月,青岛市政府发行第二十六期政府专项债券,其中涉及济南路片区历史文化街区城市更新项目。该项目概算总投资11.6091亿元,政府专项债券融资8.50亿元,占总投资的73.32%。项目收入主要为客房出租收入、商业出租收入等,债券存续期内项目总收益17.4554亿元,项目可偿债收益对债务融资本息覆盖倍数为1.31倍。当期发行专项债利率为3.82%,期限为15年。

2020年6月,石榴新村作为南京市推行城市更新的首个试点项目正式启动。石榴新村位于新街口附近,小区多为3层小楼,年久失修,居住拥挤,设施落后,存在较大安全及消防隐患。 南京市秦淮区政府明确由南京越城建设集团为项目实施主体。项目收益来源包括居民承担的改造投入,项目增加部分面积销售及开发收益,按规定可使用的住宅专项维修资金,相关部门争取到的国家及省老旧小区改造、棚改等专项资金,市、区财政安排的城市更新改造资金等。该项目由南京越城建设集团自筹资本金,并通过银行贷款进行融资。2021年1月本项目成功获得建设银行首批项目前期贷3828万元。
(二)政府联合社会资本

2020年9月,重庆市住建委正式启动九龙坡区城市有机更新老旧小区改造项目。项目涉及九龙坡区六个老旧小区改造,改造小区总建筑面积约102万平方米,改造栋数366栋,主要改造内容包括基础设施改造、完善工程建设和提升工程建设,项目总投资估算37180万元。 项目通过公开招标选择社会资本(北京愿景华城复兴建设公司、核工业金华建设集团、九源国际建筑公司),由渝隆集团与中选的社会资本共同出资组建SPV项目公司。本项目采用“ROT”运作方式,项目合作期限为11年。项目回报机制为可行性缺口补助。

深圳市福田区水围村综合整治项目规划面积约8000㎡,共35栋统建农民楼。项目2016年启动,2018年完成,为福田区政府提供了504套人才公寓。 项目公共配套部分,由区政府投资,对管道燃气、给排水管网、供电系统等配套设施进行综合整治。针对村民楼部分,由深业集团作为公寓改造和运营方,向水围股份公司(产权所有者)统租29栋村民楼,按照人才住房标准改造后出租给区政府,获得经营收益实现各方共赢。
(三)社会资本自主投资


深圳坂田街道的宝吉工艺品公司2008年金融危机破产后厂房废弃。2010年1月佳兆业以8.4亿价格完成对宝吉厂房等资产的整体收购,并向政府申请将用地性质更改为商业、住宅。2011年1月宝吉厂城市更新项目获得龙岗区人民政府批准。2011年9月,佳兆业完成项目范围内的搬迁和拆迁谈判。2012年12月所有回迁户完成选房,项目开始首次销售。 项目改造以“工改工”为主,把旧工业区更新为集办公、酒店、商业和居住等一体的多功能区。整个项目分六期开发,一期至三期为70年产权纯居住的住宅和沿街商业,四期为保障房,五期及未来综合体地块集住宅、商务公寓、大型商业MALL、五星级酒店和超甲级写字楼于一体。

广州黄埔沙步旧村位于开发区黄埔临港经济区范围内。因公配设施存在设施不足、经营管理混乱等诸多问题,城市更新迫在眉睫。沙步旧村项目于2016年列入城市更新和资金计划预备项目。2021年7月,沙步旧村改造实施方案获得区政府正式批复。因村民自主更新意愿强烈,最终批复由村集体自行更新。经测算,改造总成本为125.51亿元。 本项目规划复建安置区面积总计87.98公顷,净用地面积48.08公顷,计算容积率总面积207.27万平方米,平均净容积率4.31。融资区面积总计70.29公顷,土地由村集体在完成拆迁补偿安置后,按规定申请转为国有土地,协议出让给原村集体与万科组成的合作企业。由万科与市国土部门签订土地出让合同。
(四)创新型探索


广东东源县城乡基础环境综合提升工程项目投资额约为409240万元,建设内容包括土地综合整治、饮水工程建设、环保基础设施建设、灾害治理、流域综合治理、市政及交通设施建设。其中土地综合整治涉及垦造水田和灯塔镇、顺天镇全域土地整治。 项目采用投资+EPC+O模式实施,由东源县政府授权东源县城乡建设投资公司作为项目投资主体,通过对外招标,与中标联合体(中铁二十三局集团、中铁建发展集团、中铁第五勘察设计院集团、广州南粤天德投资)组建项目公司。项目回报来源为农田垦造指标交易等。